Product Summary
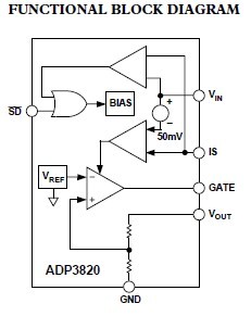
The ADP3820ART is a precision single cell Li-Ion battery charge controller that can be used with an external Power PMOS device to form a two-chip, low cost, low dropout linear battery charger. The ADP3820ART is available in two voltage options to accommodate Li-Ion batteries with coke or graphite anodes. The ADP3820ART high accuracy (±1%) low shutdown current (1 mA) and easy charge current programming make this device especially attractive as a battery charge controller.
Parametrics
ADP3820ART absolute maximum ratings: (1)Input Voltage, VIN E: 120V; (2)Enable Input Voltage: 0.3V to (VIN+0.3V); (3)Operating Ambient Temperature Range: –20℃ to +85℃; (4)Storage Temperature Range: –65℃ to +150℃; (5)qJA, SOT-23-6 Package: 230℃/W; (6)Lead Temperature (Soldering, 10 sec): +300℃; (7)Vapor Phase (60 sec): +215℃; (8)Infrared (15 sec): +220℃; (9)ESD Rating: 2kV.
Features
ADP3820ART features: (1)±1% Total Accuracy; (2)630 μA Typical Quiescent Current; (3)Shutdown Current: 1 mA (Typical); (4)Stable with 10 mF Load Capacitor; (5)4.5 V to 15 V Input Operating Range; (6)Integrated Reverse Leakage Protection; (7)6-Lead SOT-23-6 and 8-Lead SO-8 Packages; (8)Programmable Charge Current; (9)–208℃ to +858℃ Ambient Temperature Range; (10)Internal Gate-to-Source Protective Clamp.
Diagrams

| Image | Part No | Mfg | Description | ![]() |
Pricing (USD) |
Quantity | ||||||
|---|---|---|---|---|---|---|---|---|---|---|---|---|
![]() |
![]() ADP3820ARTZ-4.2RL7 |
![]() |
![]() IC CHARGER LI-ION 4.2V SOT-23-6 |
![]() Data Sheet |
![]() Negotiable |
|
||||||
| Image | Part No | Mfg | Description | ![]() |
Pricing (USD) |
Quantity | ||||||
![]() |
![]() ADP300 |
![]() LeCroy |
![]() Test Probes Differential Probe 1,400 V, 20 MHz |
![]() Data Sheet |
![]()
|
|
||||||
![]() |
![]() ADP3000 |
![]() Other |
![]() |
![]() Data Sheet |
![]() Negotiable |
|
||||||
![]() |
![]() ADP3020 |
![]() Other |
![]() |
![]() Data Sheet |
![]() Negotiable |
|
||||||
![]() |
![]() ADP3025 |
![]() Other |
![]() |
![]() Data Sheet |
![]() Negotiable |
|
||||||
![]() |
![]() ADP3026 |
![]() Other |
![]() |
![]() Data Sheet |
![]() Negotiable |
|
||||||
![]() |
![]() ADP3041 |
![]() Other |
![]() |
![]() Data Sheet |
![]() Negotiable |
|
||||||
(China (Mainland))











