Product Summary
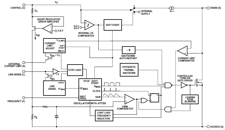
The TOP242GN is an integrated off-line switcher. It uses the same proven topology as TOPSwitch, cost effectively integrating the high voltage power MOSFET, PWM control, fault protection and other control circuitry onto a single CMOS chip. Many new functions of the TOP242GN are integrated to reduce system cost and improve design flexibility, performance and energy efficiency.
Parametrics
TOP242GN absolute maximum ratings: (1)DRAIN Voltage: -0.3 V to 700 V; (2)DRAIN Peak Current: 0.72 A; (3)CONTROL Voltage: -0.3 V to 9; (4)VCONTROL Current: 100 mA; (5)LINE SENSE Pin Voltage: -0.3 V to 9 V; (6)CURRENT LIMIT Pin Voltage: -0.3 V to 4.5 V; (7)MULTI-FUNCTION Pin Voltage: - 0.3 V to 9 V; (8)FREQUENCY Pin Voltage: -0.3 V to 9 V; (9)Storage Temperature: -65 ℃ to 150 ℃; (10)Operating Junction Temperature: -40 ℃ to 150 ℃; (11)Lead Temperature: 260 ℃.
Features
TOP242GN features: (1)Extended power range for higher power applications; (2)No heatsink required up to 34 W using P/G packages; (3)Features eliminate or reduce cost of external components; (4)Fully integrated soft-start for minimum stress/overshoot; (5)Externally programmable accurate current limit; (6)Wider duty cycle for more power, smaller input capacitor; (7)Separate line sense and current limit pins on Y/R/F packages; (8)Line under-voltage (UV) detection: no turn off glitches; (9)Line overvoltage (OV) shutdown extends line surge limit; (10)Line feed-forward with maximum duty cycle (DCMAX) reduction rejects line ripple and limits DCMAX at high line.
Diagrams

| Image | Part No | Mfg | Description | ![]() |
Pricing (USD) |
Quantity | ||||||||||||
|---|---|---|---|---|---|---|---|---|---|---|---|---|---|---|---|---|---|---|
![]() |
![]() TOP242GN |
![]() Power Integrations |
![]() AC/DC Switching Converters 10W 85-265 VAC 15W 230 VAC |
![]() Data Sheet |
![]()
|
|
||||||||||||
![]() |
![]() TOP242GN-TL |
![]() Power Integrations |
![]() AC/DC Switching Converters 10W 85-265 VAC 15W 230 VAC |
![]() Data Sheet |
![]()
|
|
||||||||||||
(China (Mainland))









