Product Summary
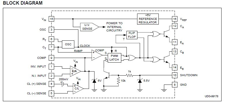
The UC1524AJ is an advanced regulating pulse width modulator. The UC1524AJ is pin compatible with “non-A” models and in most existing applications can be directly interchanged with no effect on power supply performance. Using the UC1524AJ, however, frees the designer from many concerns which typically had required additional circuitry to solve. The UC1524AJ includes a precise 5V reference trimmed to ±1% accuracy, eliminating the need for potentiometer adjustments.
Parametrics
UC1524AJ absolute maximum ratings: (1)Supply Voltage (VIN): 40V; (2)Collector Supply Voltage (VC): 60V; (3)Output Current (each Output): 200mA; (4)Maximum Forced Voltage (Pin 9, 10): -3 to +5V; (5)Maximum Forced Current (Pin 9, 10): ±10mA; (6)Reference Output Current: 50mA; (7)Oscillator Charging Current: 5mA; (8)Power Dissipation at TA = +25℃: 1000mW; (9)Power Dissipation at TC = +25℃: 2000mW; (10)Operating Temperature Range: -55℃ to +125℃; (11)Storage Temperature Range: -65℃ to +150℃; (12)Lead Temperature, (Soldering, 10 seconds): +300℃.
Features
UC1524AJ features: (1)Fully Interchangeable with Standard UC1524 Family; (2)Precision Reference Internally Trimmed to ±1%; (3)High-Performance Current Limit Function; (4)Under-Voltage Lockout with Hysteretic Turn-on; (5)Start-Up Supply Current Less Than 4mA; (6)Output Current to 200mA; (7)60V Output Capability; (8)Wide Common-Mode Input Range for both Error and Current Limit Amplifiers; (9)PWM Latch Insures Single Pulse per Period; (10)Double Pulse Suppression Logic; (11)200ns Shutdown through PWM Latch; (12)Guaranteed Frequency Accuracy; (13)Thermal Shutdown Protection.
Diagrams

![]() |
![]() UC1525A |
![]() Other |
![]() |
![]() Data Sheet |
![]() Negotiable |
|
||||
![]() |
![]() UC1525A/27A |
![]() Other |
![]() |
![]() Data Sheet |
![]() Negotiable |
|
||||
![]() |
![]() UC1526A |
![]() Other |
![]() |
![]() Data Sheet |
![]() Negotiable |
|
||||
![]() |
![]() UC1527A |
![]() Other |
![]() |
![]() Data Sheet |
![]() Negotiable |
|
||||
![]() |
![]() UC1527B |
![]() Other |
![]() |
![]() Data Sheet |
![]() Negotiable |
|
||||
![]() |
![]() UC1543 |
![]() Other |
![]() |
![]() Data Sheet |
![]() Negotiable |
|
||||
(China (Mainland))








