Product Summary
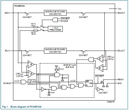
The PCA9510A is a hot swappable I2C-bus and SMBus buffer that allows I/O card insertion into a live backplane without corrupting the data and clock buses. Control circuitry prevents the backplane from being connected to the card until a stop command or bus idle occurs on the backplane without bus contention on the card. When the connection is made, the PCA9510A provides bidirectional buffering, keeping the backplane and card capacitances isolated.
Parametrics
PCA9510A absolute maximum ratings: (1)VCC, supply voltage: 0.5 to +7 V; (2)Vn, voltage on any other pin: -0.5 to +7 V; (3)Toper, operating temperature: -40 to +85℃; (4)Tstg, storage temperature: -65 to +150℃; (5)Tsp, solder point temperature 10 s maximum: 300℃; (6)Tj(max), maximum junction temperature: 125℃.
Features
PCA9510A features: (1)Bidirectional buffer for SDA and SCL lines increases fanout and prevents SDA and SCL corruption during live board insertion and removal from multi-point backplane systems; (2)Compatible with I2C-bus Standard mode, I2C-bus Fast mode, and SMBus standards; (3)Active HIGH ENABLE input; (4)Active HIGH READY open-drain output; (5)High-impedance SDAn and SCLn pins for VCC =0V; (6)1 V precharge on SDAIN and SCLIN inputs; (7)Supports clock stretching and multiple master arbitration and synchronization; (8)Operating power supply voltage range: 2.7 V to 5.5 V; (9)I/Os are not 5.5 V tolerant; (10)0 Hz to 400 kHz clock frequency; (11)ESD protection exceeds 2000 V HBM per JESD22-A114, 200 V MM per JESD22-A115, and 1000 V CDM per JESD22-C101; (12)Latch-up testing is done to JEDEC Standard JESD78 which exceeds 100 mA; (13)Packages offered: SO8, TSSOP8 (MSOP8).
Diagrams

| Image | Part No | Mfg | Description | ![]()  | 
                            Pricing (USD)  | 
                            Quantity | ||||||||||||
|---|---|---|---|---|---|---|---|---|---|---|---|---|---|---|---|---|---|---|
![]()  | 
                            ![]() PCA9510AD,112  | 
                            ![]() NXP Semiconductors  | 
                            ![]() Buffers & Line Drivers HOT SWAP I2C/SMBUS  | 
                            ![]() Data Sheet  | 
                            ![]() 
  | 
                            
                            	 | 
                      ||||||||||||
![]()  | 
                            ![]() PCA9510AD,118  | 
                            ![]() NXP Semiconductors  | 
                            ![]() Buffers & Line Drivers HOT SWAP I2C/SMBUS  | 
                            ![]() Data Sheet  | 
                            ![]() 
  | 
                            
                            	 | 
                      ||||||||||||
![]()  | 
                            ![]() PCA9510ADP,118  | 
                            ![]() NXP Semiconductors  | 
                            ![]() Buffers & Line Drivers HOT SWAP I2C/SMBUS BUS BUFFER  | 
                            ![]() Data Sheet  | 
                            ![]() 
  | 
                            
                            	 | 
                      ||||||||||||
![]()  | 
                            ![]() PCA9510AD-T  | 
                            ![]() NXP Semiconductors  | 
                            ![]() Buffers & Line Drivers HOT SWAP I2C/SMBUS BUS BUFFER  | 
                            ![]() Data Sheet  | 
                            ![]() Negotiable  | 
                            
                            	 | 
                      ||||||||||||
 (China (Mainland)) 
                         
                        
                                    








