Product Summary
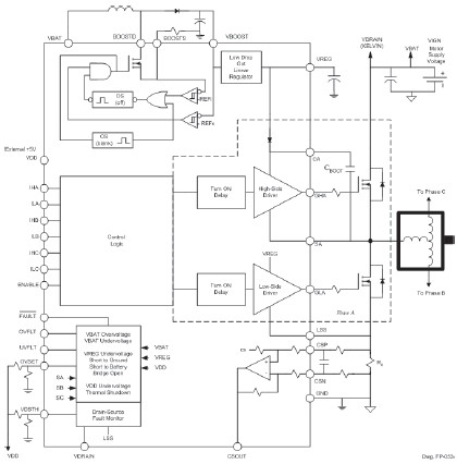
The A3935KLQ is a 3-phase power mosfet controller. The A3935KLQ is designed specifically for automotive applications that require high-power motors. Each provides six high-current gate drive outputs capable of driving a wide range of n-channel power MOSFETs. A requirement of automotive systems is steady operation over a varying battery input range. The A3935KLQ integrates a pulse-frequency modulated boost converter to create a constant supply voltage for driving the external MOSFETs. Bootstrap capacitors are utilized to provide the above battery supply voltage required for n-channel FETs. Direct control of each gate output is possible via six TTL-compatible inputs. A differential amplifier is integrated to allow accurate measurement of the current in the three-phase bridge.
Parametrics
A3935KLQ absolute maximum ratings: (1)Sense Circuit Voltages, CSP,CSN, LSS : -4 V to 6.5 V; (2)Logic Supply Voltage, VDD: -0.3 V to +6.5 V; (3)Logic Input/Outputs and OVSET, BOOSTS, CSOUT, VDSTH : -0.3 V to 6.5 V; (4)Operating Temperature Range, TA : -40℃ to +135℃; (5)Junction Temperature, TJ : +150℃; (6)Storage Temperature Range, TS : -55℃ to +150℃.
Features
A3935KLQ features: (1)Drives wide range of n-channel MOSFETs in 3-phase bridges; (2)PFM boost converter for use with low-voltage battery supplies; (3)Internal LDO regulator for gate-driver supply; (4)Bootstrap circuits for high-side gate drivers; (5)Current monitor output; (6)Adjustable battery overvoltage detection.; (7)Diagnostic outputs; (8)Motor lead short-to-battery, short-to-ground, and bridge-open protection; (9)Undervoltage protection; (10)-40 ℃to +150 °C, TJ operation; (11)Thermal shutdown.
Diagrams

| Image | Part No | Mfg | Description | ![]() |
Pricing (USD) |
Quantity | ||||||
|---|---|---|---|---|---|---|---|---|---|---|---|---|
![]() |
![]() A3935KLQ |
![]() |
![]() IC CTRLR MOSFET 3PH 36-SOIC |
![]() Data Sheet |
![]()
|
|
||||||
![]() |
![]() A3935KLQ-T |
![]() |
![]() IC CTRLR MOSFET 3PH 36-SOIC |
![]() Data Sheet |
![]()
|
|
||||||
![]() |
![]() A3935KLQTR |
![]() |
![]() IC CTRLR MOSFET 3PH 36-SOIC |
![]() Data Sheet |
![]() Negotiable |
|
||||||
![]() |
![]() A3935KLQTR-T |
![]() |
![]() IC CTLR MOSFET 3PH AUTO 36-SOIC |
![]() Data Sheet |
![]() Negotiable |
|
||||||
(China (Mainland))









